유도 모터 속도 제어

유도 모터 속도 제어란?

유도 모터 속도 제어는 유도 모터의 전류를 조정하여 속도를 조절하는 과정입니다. 유도 모터는 고정 주파수 응용 분야에 사용되는 경우가 많지만 산업용 드라이브 및 전기 자동차와 같은 가변 주파수 응용 분야에서도 널리 쓰입니다. 가변 주파수 구동의 경우에는 인버터가 고정자 권선으로 가는 전류를 변조합니다.

유도 모터의 슬립 및 그 결과로 나타나는 토크

범례:
노란색 화살표 – 결과로 나타나는 토크
자홍색 화살표 – 회전 고정자 자기장
파란색 화살표 – 회전자 속도

유도 모터는 고정자와 회전자 내의 자기장 결합에 의해 동작합니다. 고정자의 전류는 회전자 내에서 전류 및 지연 자기장을 유도하는 회전 자기장을 생성합니다. 자기장의 상호 작용에 의해 회전자는 고정자 자기장의 회전 속도보다 느린 각속도로 회전합니다. 슬립이라고 하는 이 회전 속도의 차이는 모터 축에 토크를 공급합니다. 모터에 대한 부하를 늘리면 슬립과 모터 토크의 출력이 증가합니다.

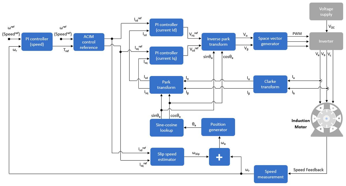
농형 유도 모터의 경우 FOC(자속기준제어)를 사용하는 속도 제어는 자속이 Id에 비례하고 토크가 Iq에 비례하도록 Id 및 Iq를 조절합니다. 이러한 접근 방법은 속도 범위를 늘릴 수 있고 동적 상태와 정상 상태의 성능을 모두 개선할 수 있습니다. Simulink®를 사용하면 하드웨어 테스트 전에 모터의 전체 동작 범위에 걸쳐 멀티레이트 시뮬레이션을 사용하여 FOC 알고리즘을 설계, 조정 및 검증할 수 있습니다.

이 Simulink 다이어그램은 3상 농형 유도 모터의 속도 제어에 대한 일반적인 FOC 알고리즘을 보여줍니다.

유도 모터 속도 제어를 위한 FOC 알고리즘.

유도 모터 속도 제어를 위한 FOC 알고리즘.

유도 모터 제어 전략의 주요 구성요소는 다음과 같습니다.

  • 내부 루프 (비례-적분 또는 PI)
    • Q축 전류 제어: q축 전류를 조절하여 모터에 인가되는 전기 토크를 제어합니다.
    • D축 전류 제어: 약계자 제어의 경우, 전류를 조절하여 d축 자속을 줄이고 모터가 토크 감소를 대가로 기본 속도 이상으로 회전할 수 있도록 합니다.
  • 외부 루프 (PI): 유도 모터 속도 제어 루프입니다. 이 루프는 내부 루프(전류 제어)보다 샘플 레이트가 느리며, 토크 설정점을 생성합니다. 설정점이 처리되면 내부 루프에 대한 d축 및 q축 전류 참조가 생성됩니다.
  • Clarke, Park 변환 및 Park 역변환: 정상 및 회전 동기 프레임 간을 변환합니다.
  • 슬립 속도 추정: 유도 모터는 비동기식이므로 고정자와 회전자의 주파수 간 슬립을 추정하여 동기 속도와 회전자의 위치를 계산합니다.
  • SVM (공간 벡터 변조): 변조된 펄스를 생성해 인버터의 전력 전자 스위치를 제어합니다.
  • 속도 센서: 유도 모터의 속도는 쿼드라쳐 인코더 또는 기타 센서를 사용하여 측정할 수 있습니다. 유도 모터의 센서리스 제어에서는 관측기 기반 알고리즘이 물리적 센서를 대체하고 모터 속도를 실시간으로 추정합니다.

Simscape ElectricalMotor Control Blockset에서 유도 모터 속도 제어를 위한 시뮬레이션 모델 개발의 유도 모터자속기준제어 예제를 제공합니다. Simulink로 유도 모터 속도 제어를 시뮬레이션하면 프로토타입 테스트를 줄이고 하드웨어 테스트가 현실적으로 어려운 고장 조건에서 제어 알고리즘의 강인성을 검증할 수 있습니다.

모터 제어 엔지니어는 Simscape Electrical과 Motor Control Blockset을 사용하여 다음과 같은 방식으로 유도 모터 속도 제어를 개발합니다.

  • 유도 모터, 인버터, 속도 및 전류 제어기 모델링
  • 제어 설계 기법을 사용하여 유도 모터 속도 제어 루프 이득 자동 조정
  • 회전자의 위치 및 속도 추정을 위한 관측기 알고리즘 설계
  • 시작, 종료 및 오류 모드를 시뮬레이션하고 디레이팅 및 보호 로직을 설계하여 안전한 동작 보장
  • 모터와 제어기의 폐루프 시뮬레이션을 실행하여 정상 및 비정상 동작 시나리오에서 시스템 성능 테스트
  • 신속 프로토타이핑, HIL(Hardware-in-the-Loop) 테스트 및 생산 구현을 위해 모델에서 ANSI, ISO 또는 프로세서에 최적화된 C 코드와 HDL 생성

참조: Simscape Electrical, Motor Control Blockset, Simulink를 사용한 모터 제어 설계, Simulink를 사용한 전력 전자 제어 설계, BLDC 모터 제어, Clarke 및 Park 변환, 공간 벡터 변조