Add, Build, and Remove Objects in Gazebo
This example explores more in-depth interaction with the Gazebo® Simulator from MATLAB®. Topics include creating simple models, adding links and joints to models, connecting models together, and applying forces to bodies.
Prerequisites: Get Started with Gazebo and Simulated TurtleBot
Connect to Gazebo®
On your Linux® machine, start Gazebo. If you are using the virtual machine from Get Started with Gazebo and Simulated TurtleBot, start the Gazebo Empty world from the desktop.
Initialize ROS by replacing ipaddress with the IP address of the virtual machine. Create an instance of the ExampleHelperGazeboCommunicator class.
ipAddress = "http://192.168.93.144:11311";
rosinit(ipAddress)Initializing global node /matlab_global_node_56950 with NodeURI http://192.168.93.1:50980/ and MasterURI http://192.168.93.144:11311.
gazebo = ExampleHelperGazeboCommunicator;
Spawn a Simple Sphere
To create a model, use the ExampleHelperGazeboModel class. Define properties (using addLink) and spawn a ball using the spawnModel function.
ball = ExampleHelperGazeboModel("Ball")ball =
ExampleHelperGazeboModel with properties:
Name: 'Ball'
ModelObj: [1×1 matlab.io.xml.dom.Document]
Links: []
Joints: []
sphereLink = addLink(ball,"sphere",1,"color",[0 0 1 1])
sphereLink = 'link0'
spawnModel(gazebo,ball,[8.5 0 1])
All units for Gazebo commands are specified in SI units. Depending on your view, you might have to zoom out to see the ball, because it is placed at [8.5, 0, 1]. Here is an image of the scene:

Build and Spawn Bowling Pins
Create vectors x and y for the location of the bowling pins (in meters).
x = [ 1.5 1.5 1.5 1.5 2.5 2.5 2.5 3.5 3.5 4.5]; y = [-1.5 -0.5 0.5 1.5 -1 0 1 -0.5 0.5 0];
Define a basic model for the bowling pin using the ExampleHelperGazeboModel object. Use addLink to create the cylinder and the ball.
pin = ExampleHelperGazeboModel("BowlPin"); link1 = addLink(pin,"cylinder",[1 0.2],"position",[0 0 0.5]); link2 = addLink(pin,"sphere",0.2,"position",[0 0 1.2],"color",[0.7 0 0.2 1]);
The output of addLink produces a variable containing the assigned name of the link. These variables create the joint.
Use addJoint to define the relationship between the two links. In this case they are attached together by a revolute joint.
joint = addJoint(pin,link1,link2,"revolute",[0 0],[0 0 1]);The arguments of the addJoint function are object, parent, child, type, limits, and axis.
After defining bowlPin once, You can create all ten bowling pins from the preceding ExampleHelperGazeboModel. The following for loop spawns the models in Gazebo using the x and y vectors.
for i = 1:10 spawnModel(gazebo,pin,[x(i),y(i),0.7]); pause(1); end
After adding the pins to the world, it looks like this:

Remove Models
If the TurtleBot® exists in the scene, remove it. Look in the list of models. Remove the one named turtlebot3_burger, for this particular world.
if ismember("turtlebot3_burger",getSpawnedModels(gazebo)) removeModel(gazebo,"turtlebot3_burger"); end
Spawn Built-In Models
Create an ExampleHelperGazeboModel for a Jersey barrier. The object finds this model on the Gazebo website.
barrier = ExampleHelperGazeboModel("jersey_barrier","gazeboDB");
Spawn two Jersey barriers in the world using spawnModel.
spawnModel(gazebo,barrier,[1.5 -3 0]); % Right barrier pause(1); spawnModel(gazebo,barrier,[1.5 3 0]); % Left barrier
Note: You need an Internet connection to spawn models that are not included in these examples. However, if you have previously spawned a model in your Gazebo simulation, it is cached, so you can spawn it later without an Internet connection.
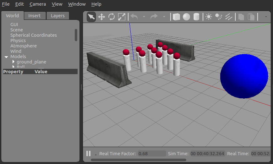
The scene looks like this figure:

Apply Forces to the Ball
Retrieve the handle to the ball through the ExampleHelperGazeboSpawnedModel class.
spawnedBall = ExampleHelperGazeboSpawnedModel(ball.Name,gazebo)
spawnedBall =
ExampleHelperGazeboSpawnedModel with properties:
Name: 'Ball'
Links: {'link0'}
Joints: {0×1 cell}
Define parameters for the application of force. Here the duration is set to 1 second and the force vector is set to -75 Newtons in the x direction.
duration = 1; % Seconds forceVec = [-75 0 0]; % Newtons
Apply the force to the model using the applyForce function.
applyForce(spawnedBall,sphereLink,duration,forceVec); pause(5);
Following are images of the collision and the aftermath


Remove Models and Shut Down
Delete the models created for this example.
exampleHelperGazeboCleanupBowling;
Clear the workspace of publishers, subscribers, and other ROS-related objects when you are finished with them.
clear
Use rosshutdown once you are done working with the ROS network. Shut down the global node and disconnect from Gazebo.
rosshutdown
Shutting down global node /matlab_global_node_56950 with NodeURI http://192.168.93.1:50980/ and MasterURI http://192.168.93.144:11311.
When you are finished, close the Gazebo window on your virtual machine.