이 번역 페이지는 최신 내용을 담고 있지 않습니다. 최신 내용을 영문으로 보려면 여기를 클릭하십시오.
라이브 편집기에서 미적분 학습하기
Symbolic Math Toolbox™를 사용하여 미적분과 응용 수학을 학습합니다. 이 예제에서는 입문용 함수 fplot과 diff를 보여줍니다.
기호 변수를 조작하기 위해 syms 유형의 객체를 만듭니다.
syms x기호 변수가 정의되면 fplot을 사용하여 함수를 작성하고 시각화할 수 있습니다.
f(x) = 1/(5+4*cos(x))
f(x) =
fplot(f)

수학 표기법을 사용하여 일 때 함수를 계산합니다.
f(pi/2)
ans =
많은 함수에서 기호 변수를 사용할 수 있습니다. 예를 들어, diff는 함수를 미분합니다.
f1 = diff(f)
f1(x) =
fplot(f1)

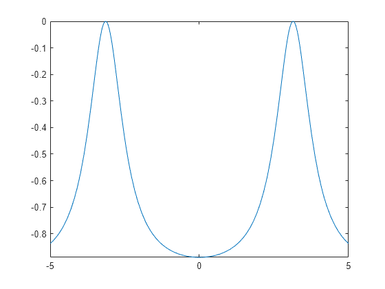
diff는 도함수를 구할 수도 있습니다. 다음은 2계 도함수입니다.
f2 = diff(f,2)
f2(x) =
fplot(f2)

int는 기호 변수로 구성된 함수를 적분합니다. 다음에서는 2계 도함수를 두 번 적분하여 원래 함수를 얻으려고 합니다.
g = int(int(f2))
g(x) =
fplot(g)

얼핏 보면 와 의 플롯이 같아 보입니다. 하지만 각각의 식과 y축의 범위를 자세히 살펴보십시오.
subplot(1,2,1) fplot(f) subplot(1,2,2) fplot(g)

는 와 의 차입니다. 식이 복잡하지만, 그 그래프는 상수처럼 보입니다.
e = f - g
e(x) =
차가 정말로 상수인지 보여주기 위해 방정식을 단순화합니다. 이를 통해 이 차가 실제로 상수임을 확인할 수 있습니다.
e = simplify(e)
e(x) =