Visualize Four-Quadrant Operation of Electric Drive System
This example helps you visualize the torque-speed trajectory of a Motor & Drive (System Level) block operated in all four quadrants.
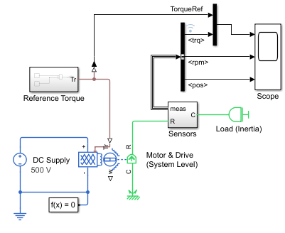
Open Model
The FourQuadrantMotorDrive model comprises a Motor & Drive (System Level) block with a simple parameterization. The block uses a maximum torque value, maximum power value, and single efficiency measurement. A constant DC voltage supplies power to the drive system. The mechanical load consists of a simple inertia.
Open the model.
model = "FourQuadrantMotorDrive";
open_system(model);
Run Simulation
At the start of the simulation, the load is at rest and the speed is zero. The reference torque is positive for the first 2.5 seconds of simulation, accelerating the inertia into positive speed values. Then, after 2.5 seconds, the reference torque becomes negative, and the motor drive system operates as a generator, decelerating the load to convert mechanical power into electrical power for the DC Supply. When the speed is negative, the block keeps the reference torque negative to accelerate the inertia into negative speeds, operating again as a motor. Finally, the reference torque becomes positive again, to decelerate the inertia, acting as a generator.
sim(model);

Plot Simulation Results in Four Quadrants
Visualize the simulation trajectory in the torque-speed space.
edit FourQuadrantMotorDriveAnimation;