이 페이지는 기계 번역을 사용하여 번역되었습니다. 최신 내용을 영문으로 보려면 여기를 클릭하십시오.
NI 장치 시작하기
이 예제에서는 명령줄에서 National Instruments™ 장치를 사용하는 방법을 보여줍니다.
사용 가능한 장치 검색
daqlist를 사용하여 시스템에 연결된 장치를 검색합니다. 개별 장치에 대해 자세히 알아보려면 장치 테이블의 항목에 접근하십시오.
d = daqlist; d(1, :)
ans =
1×5 table
VendorID DeviceID Description Model DeviceInfo
________ ___________ ______________________________ _________ _____________________________
"ni" "cDAQ1Mod1" "National Instruments NI 9205" "NI 9205" [1×1 daq.ni.CompactDAQModule]
d{1, "DeviceInfo"}
ans =
ni: National Instruments NI 9205 (Device ID: 'cDAQ1Mod1')
Analog input supports:
4 ranges supported
Rates from 0.6 to 250000.0 scans/sec
32 channels ('ai0' - 'ai31')
'Voltage' measurement type
This module is in slot 1 of the 'cDAQ-9178' chassis with the name 'cDAQ1'.
DataAcquisition 만들기
daq 명령은 DataAcquisition 객체를 생성합니다. DataAcquisition에는 하드웨어, 스캔 레이트 및 수집과 관련된 기타 속성을 설명하는 정보가 포함되어 있습니다.
dq = daq("ni")
dq =
DataAcquisition using National Instruments hardware:
Running: 0
Rate: 1000
NumScansAvailable: 0
NumScansAcquired: 0
NumScansQueued: 0
NumScansOutputByHardware: 0
RateLimit: []
Show channels
Show properties and methods
아날로그 입력 채널 추가
addinput 명령은 DataAcquisition에 입력 채널을 연결합니다.
ch = addinput(dq,"cDAQ1Mod1", "ai0","Voltage")
ch =
Index Type Device Channel Measurement Type Range Name
_____ ____ ___________ _______ ________________ __________________ _______________
1 "ai" "cDAQ1Mod1" "ai0" "Voltage (Diff)" "-10 to +10 Volts" "cDAQ1Mod1_ai0"
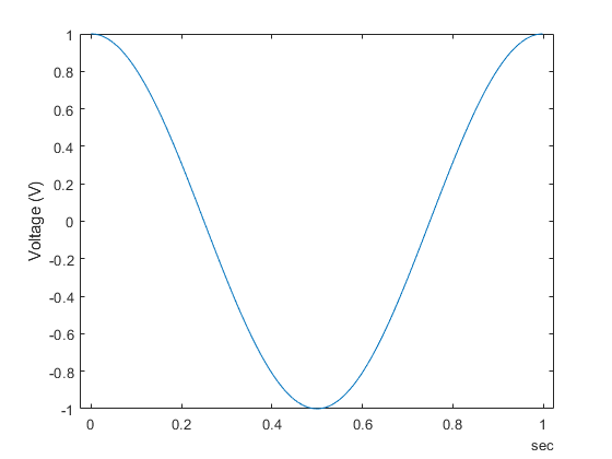
타임스탬프가 있는 데이터 수집
read 명령은 수집을 시작하고 결과를 타임테이블로 반환합니다.
data = read(dq, seconds(1));
플롯 데이터
plot(data.Time, data.cDAQ1Mod1_ai0);
ylabel("Voltage (V)");

수집의 기본 속성 변경
기본적으로 초당 1000개 스캔의 스캔 레이트로 실행됩니다. 더 높은 속도로 수집하기 위해 Rate 속성을 변경합니다.
dq.Rate = 5000;
수집을 실행하고 수집된 데이터를 플로팅합니다.
[data, startTime] = read(dq, seconds(2));
plot(data.Time, data.cDAQ1Mod1_ai0);
ylabel("Voltage (V)");
